Дрель
Изолента
Индикаторная отвертка
Карандаш
Клеммники
Кусачки Cодержание

Чтобы в розетках появилось электричество, и в вашем доме загорелся свет, необходимо подвести к нему электроэнергию и выполнить монтаж внутренней электропроводки. При этом следует учитывать множество факторов: архитектурные особенности дома (одноэтажный или двухэтажный, наличие подвала, гаража и т. д.), материал из которого изготовлены стены, пол и потолок, уровень влажности в помещении, месторасположение осветительных приборов и многое другое. В этой главе рассмотрены некоторые вопросы, связанные с монтажом электропроводки.
Правила монтажа и способы прокладки проводки в доме
В загородном доме по правилам монтажа проводки, прокладка кабеля осуществляется от электрощита, где установлен электросчетчик, к месту расположения розеток. Для работ используется только жесткий медный кабель в ПВХ-оболочке. Выбирая сечение проводов, ориентируются на параметры распределительного автомата.
[includeme file=»wp-content/plugins/include-me/goog-right.php»]
При подведении электричества к дому необходимо учитывать, что на жилой территории, а также на дачном участке провода должны располагаться на высоте не меньше 2 м, в подсобных помещениях (мастерской, гараже и т. д.) — не меньше 2,5 м.
Существуют различные способы прокладки проводки в строениях разного типа. В деревянном доме прокладывается открытая проводка, в кирпичном — она может быть и закрытой. Внутри строения прокладка проводки в доме осуществляется на расстоянии 15—20 см от потолка, при подводе к люстрам они проходят непосредственно по потолку. Если выполнить вышеуказанные требования сложно, то лучше уложить провода в трубы или спрятать их в стены. Исключением может быть лишь спуск проводов к выключателям и розеткам в сухом помещении.
Чтобы защитить провода от механических повреждений при прокладке сквозь кирпичные или деревянные стены, в отверстия закладываются небольшие отрезки металлических или изоляционных труб. При этом отклонение проводки от трассы не допускается. Следите, чтобы при входе в трубу провода не были смяты. Труба должна выступать из потолка и стены на 10 мм, а из пола второго этажа не меньше чем на 1,5 м. Металлоконструкции необходимо заземлить, чтобы избежать поражения электрическим током. Если вы планируете отделывать стены гипсокартоном, провода следует дополнительно изолировать — так вы повысите противопожарную безопасность дома.
Кроме того, выполняя электромонтаж проводки внутри дома, необходимо соблюдать некоторые правила.
Провода, заведенные в распределительные коробки, паяют без применения кислоты. Лучше использовать канифоль.
Чтобы провода не нагревались при прохождении через них электрического тока, их соединяют таким образом, чтобы сечение узлов соответствовало сечению основного проводника, то есть у всех проводников должно быть одинаковое сечение.
Особое внимание уделяют заземлению металлических корпусов электрооборудования и трансформаторов, понижающих напряжение.
Для кухонной вытяжки, электроплиты, стиральной машины, освещения крыльца, кнопки электрозвонка, автоматических гаражных ворот устраивают отдельные ответвления электропроводки.
[includeme file=»wp-content/plugins/include-me/ya1-h2.php»]
Выбор сечения провода и кабеля по току и мощности

Осуществляя выбор проводов и кабелей необходимо учитывать следующие факторы.
Никогда не приближайте номинальную мощность проводки к потребляемой, делайте выбор сечения провода кабеля в соответствии с рекомендованным стандартом. Всегда помните, что эти показатели рассчитаны на работу проводника в идеальных условиях: без соединений, возможных отклонений в конструкции, изменения температуры и т. д.
Мощность всех энергопотребляющих устройств, которые будут установлены в доме, оказывает существенное влияние на выбор сечения провода по току. Для начала необходимо выяснить, какова максимальная мощность сети. Затем следует сложить показатели всех приборов, в том числе и тех, которые вы планируете установить в будущем и осуществить выбор провода по мощности .
Например, в доме есть холодильник, телевизор, стиральная машина и компьютер. Суммарная мощность данных электроприборов вместе с освещением составит не более 3,5 кВт. В будущем вы планируете установить кондиционер, электроплиту, а также еще один компьютер и улучшить схему освещения.
В результате потребление энергии возрастет и проводку понадобится менять. Чтобы избежать таких проблем, лучше сразу внести все желаемые изменения в проект и на его основе выбрать тип электропроводки.
Предположим, провод ПУГНП 3х1,5 используется на кухне, где суммарная мощность приборов составляет 3,5 — 4 кВт. Для провода такого сечения это предел возможностей. Если его проложить за холодильником, он может нагреться от радиаторной решетки, его температура и сопротивление возрастут, плохо скрученное соединение может заискрить, а при возросшей нагрузке перегореть. В лучшем случае вам придется искать место обрыва и соединять ПУГНП, в худшем — менять всю проводку и тянуть ее заново.
[includeme file=»wp-content/plugins/include-me/goog-left.php»]
На данный момент для освещения принято использовать провода с сечением ТПЖ 1,5 мм2, для розеток — 2,5 мм2. Для электроприборов с повышенной энергоемкостью (электрических плит, мощных кондиционеров и т. д.) существуют особые виды проводников, сечение ТПЖ для них выбирают с учетом мощности прибора. Например, для электрической плиты рекомендуется провод с сечением жилы не менее 4 мм2, такой как ПВС 3х4 или 3х6. Лучше всего подводить к подобным приборам отдельные трехфазные линии.
Следует учитывать, что чем толще ТПЖ, тем выше цена кабеля. Однако ни в коем случае не экономьте на проводке. Если слабый провод перегорит, то его замена обойдется вам в десять раз дороже: придется вскрывать перегородки, менять кабель и заделывать все заново. Лучше потратить больше, но быть уверенным в том, что выбранный проводник прослужит не один десяток лет и справится с любой нагрузкой.
Способ прокладки: внутренний или наружный. Для внутреннего подойдут провода и кабели с монолитной жилой и плоским сечением (например, ПУНП или ВВГ), для наружного — гибкие провода или провода с круглым сечением (например, ПВС, ПУГНП или ШВВП). Это деление не строгое. Однако круглый кабель NYM потребует более глубокую штробу, нежели плоский ВВГ, что увеличит трудоемкость работы. К тому же гибкие провода ПУГНП отлично укладываются в кабель-канал и протаскиваются сквозь гофру, тогда как с монолитным кабелем придется повозиться, особенно если он большого сечения.
Перед началом работ необходимо выбрать цвет изоляции ТПЖ: заземляющей, фазовой и нулевой. Заземляющая жила всегда имеет желто-зеленую расцветку. Цвета фазовых и нулевых жил могут отличаться в зависимости от производителя кабельной продукции. Как правило, основные цвета фазового проводника — коричневый, красный и белый, нулевого — синий или черный.
Если все жилы в кабеле окрашены в один цвет, маркируйте ТПЖ изолентой. Это нужно делать и в том случае, если соединяются два кабеля с разной окраской изоляции жил. Лучше всего, когда провод имеет разную расцветку жил. В таком случае следует выбрать определенный цвет и твердо запомнить или записать, к чему он относится.
Материал проводника. В настоящее время старые алюминиевые провода повсеместно заменяют на медные, поскольку последние во много раз лучше по многим показателям. Негибкие хрупкие алюминиевые провода требуют больших усилий при монтаже. Работать с медью намного проще, и она более безопасна. Единственный недостаток — цена. Медные провода стоят примерно в полтора-два раза дороже, чем алюминиевые.
Схема монтажа проводки
Чтобы рассчитать общую длину проводников, выбрать места для монтажа электрических точек и грамотно соединить кабель, необходимо составить схему электропроводки.
Рассмотрим способы соединения электрической цепи. Параллельный тип оказываем минимальное влияние на схему монтажа проводки. При таком способе входящие в цепь элементы не соединены друг с другом, но имеют два общих узла. В этом случае, даже если одна из ламп перегорит и разорвет цепь, остальные не погаснут, поскольку у тока останутся «обходные» пути.
Последовательный. Все элементы цепи располагаются друг за другом и не имеют узлов. В качестве примера можно привести одним проводом. Если сгорит одна лампочка, цепь разорвется — и погаснут все остальные.
Схема монтажа проводки зависит также от типа ее расключения.
«Звезда» — этот тип иногда называют бескоробочным, или европейским. Схематично его можно представить так: одна розетка — одна линия кабеля до щитка. Это означает, что каждая розетка и точка освещения имеют отдельную кабельную линию, которая заходит прямо в щиток, и в идеале отдельный автоматический выключатель. Достоинства такого типа расключения — безопасность и возможность контролировать каждую электрическую точку. К тому же в этом случае не требуется устанавливать распределительные коробки. Расключение подобного типа используют в системе «умный дом». Недостатками «звезды» являются как минимум троекратный расход провода по сравнению с остальными типами разводки и, соответственно, увеличение трудовых затрат на ее монтаж. Установить самостоятельно такой щиток сложно, и он обходится дороже обычного.
«Шлейф». Похож на предыдущий тип, но отличается экономичностью. Изобразить его можно следующим образом: розетка — розетка — розетка — электрощиток или распаячная коробка.
На один кабель последовательно подключаются несколько электрических точек, от которых общий питающий проводник идет либо к щитку, либо к распаячной коробке.
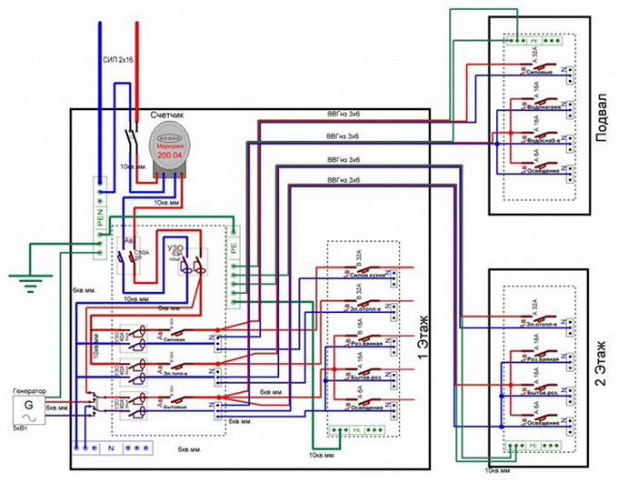
Через распределительные коробки. Наиболее часто встречающийся способ, не требующий особых затрат. Именно так выполнялась разводка в советское время. От общего питающего стояка отходит ответвление, на котором в щитке стоят счетчик и один-три (редко больше) автоматических выключателя. Питающий кабель заходит в дом, затем с помощью распределительных коробок — в помещения к каждой электрической точке.
В чистом виде перечисленные типы расключения применяются редко. Как правило, выбирают смешанный вариант. Рассмотрим, как формируется разводка в частном доме.
Питающий кабель входит во вводный распределительный щиток здания, где стоят несколько групп автоматов и устройств защиты.
Здесь он разводится на несколько зон (жилые комнаты, подвал, гараж, чердак), отдельные ответвления идут на ванную комнату, санузел и кухню. В каждой зоне электропроводка делится еще на две группы: одна предназначена для розеток, другая — для освещения. Таким образом, в щитке осуществляется разводка кабеля по типу «звезда». Далее питающие кабели отдельной зоны заходят в помещение, где для них используются свои варианты расключения. Например, силовая кабельная линия, идущая к розетке, подключается к другим розеткам данного помещения «шлейфом», а осветительная кабельная линия подводится к люстре и выключателю через распределительную коробку.
Чтобы грамотно выполнить прокладку проводов и расположить электрические точки, стоит заранее начертить подробный план расстановки мебели и размещения электроприборов в доме.
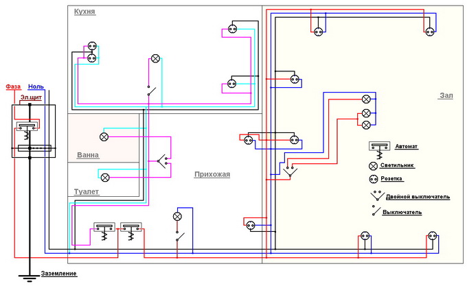
С учетом пожеланий хозяина дома профессиональные электрики составят подобные схемы проводки по правилам электромонтажных работ, учитывая ход их выполнения, параметры безопасности, тип проводки, размеры штроб и т. д. Такой чертеж является документом и заверяется в специальной организации. Приведем пример подобной схемы для гостиной, где должны быть две группы розеток по три штуки в каждой, два проходных выключателя и три телефонные розетки.
Прокладка и монтаж скрытой проводки
Чтобы выполнить монтаж скрытой проводки, схему можно начертить самостоятельно. Для начала нарисуйте поэтажный план дома (включая подвал и чердак) с учетом всех размеров. Необходимую документацию можно взять у застройщика, хотя она обязана храниться и у владельца жилья. Затем с помощью специальных обозначений выставьте все электрические точки: лампы, розетки, автоматические выключатели и т. д. После начертите линии, обозначающие прокладку скрытой проводки. Обязательно укажите в плане, на каком расстоянии от потолка или пола находится кабель, особенно если проводка скрытого типа.
Приведем пример электрической схемы дома. На ней показаны провода освещения, силовые кабели и провод заземления. Условными знаками изображены светильники, розетки, выключатели и распределительные коробки. Такая схема очень наглядна, по ней можно выполнять все необходимые расчеты, а в дальнейшем, если понадобится, узнать точное место прокладки проводов.
[includeme file=»wp-content/plugins/include-me/ya2-h2.php»]
Монтаж открытой наружной проводки
Выполняя монтаж открытой проводки необходимо соблюдать следующие типовые правила. Они затрагивают не только монтаж наружной проводки, но и все остальные способы прокладки проводов в доме.
1. Провод прокладывают строго по вертикали или по горизонтали и под прямым углом.
2. Расстояние от провода до потолка или пола должно составлять 15 см, до углов, дверных косяков и оконных рам — не менее 10 см. Между трубой отопления и проводкой следует соблюдать зазор не меньше 3 см.
3. Прокладывая провода, следите за тем, чтобы они не пересекались. Если это трудновыполнимо, то между кабелями необходимо оставлять расстояние не меньше 3 мм.
4. Все выключатели и розетки располагают на одинаковом уровне — это упрощает расчеты. Как правило, выключатели устанавливают слева от двери на высоте 80 — 90 см так, чтобы до них можно было дотянуться, опустив руку вниз. Розетки монтируют на высоте 25 — 30 см. Однако на кухне и для подключения высоко висящих электроприборов расстояние может меняться. Лучше всего подводить провод к выключателям сверху, а к розеткам — снизу.
5. Для удобства монтажа длина проводника, выходящего из электрической точки, должна составлять 15—20 см при скрытом типе проводки и 10 — 15 см при открытом. Подготовив чертеж, можно приступать непосредственно к монтажу электропроводки.






Свежее
Популярное